The Puma Access System
A complete solution providing access control for a variety of site scenarios
Welcome to Puma Access. We are excited about the technology and the possibilities it offers. In manufacturing our access systems we aim to create the perfect ANPR camera access solution. Cameras that combine high quality hardware and Sulynx Core ANPR software connect effortlessly to the Puma Access Server (PAS) system. The Puma Access Server houses the control software which provides full on site access control with all the features you would expect plus full reporting and site analysis.
The Puma Access system is simple to install with GUI front end set up for each camera along with the intuitive PAS management software.
The comprehensive Puma Access package shares the same attributes as the powerful mysuilvision software specifically developed and designed to provide or deny access to vehicles entry/exiting a site via an automatic barrier, rising bollard or automatic gates.

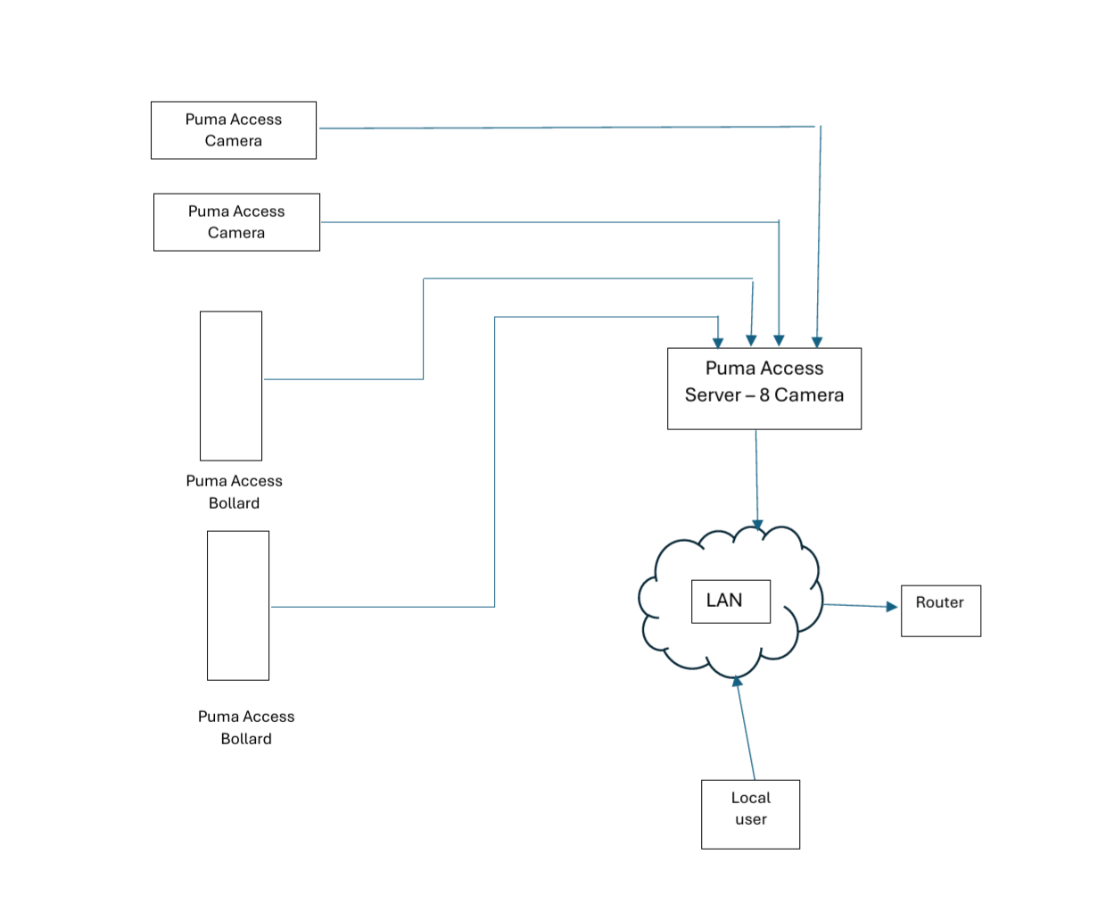
At the heart of the Puma Access Systems is the PAS to which the Access cameras connect by ethernet CAT 5/6 cable. This direct connection between the camera and the PAS provides a robust and secure solution. The PAS can accommodate up to eight Access cameras and has a LAN port to connect to the customers network to allow viewing of the Access Control software via its web application.
The set up is simplicity itself. Once the cameras are installed and connected to PAS the software automatically discovers any Access camera and loads it into the system. The camera setting can be altered if required by connecting direct to the camera webapp and configuring the settings via the PAS.
The Puma Access camera performs actions based on number plates and recognition results. It interfaces with barriers, gates etc. and opens gates for approved number plates. Connect the I/O socket in the camera with a twin cable and directly operate a gate or barrier.
Features of Site Access include:
Access Control - Vehicles
Monitor and control up to eight cameras
Full Access Control features - Manage Access groups and entrance/exit
Import/Export CSV
Update Barriers
Alerts
Manage cameras
Manage users
Easy install and set up
Purchase as a package including pre-loaded server and cameras
Reporting and Analytics including vehicle matching
THE PUMA ACCESS SYSTEM PROVIDES THE RIGHT SOLUTION FOR THE MOST DEMADING JOBS
The Puma Access cameras achieve their plate capture accuracy thanks to the in-house developed Sulynx ANPR engine. The Core ANPR technology is developed by the Suilvision research and development team. Due to constant evolution the engine is highly accurate, in all weather conditions and reading plates at difficult angles.